When to Build a Shopify App Instead of Installing One
A practical framework for app vs native architecture.

Intro
This article breaks down When to Build a Shopify App Instead of Installing One from an implementation perspective. Instead of abstract guidance, the focus here is practical decision quality: when to choose one architecture route over another, where teams usually create avoidable complexity, and how to keep execution stable while shipping fast.
The goal is to give you a model you can apply immediately. You will get a clear framework, real examples, a comparison table, and direct internal routes if you want this implemented at project level.

What this article covers
- Context and Decision Criteria
- Architecture and Operating Model
- Implementation Workflow in Real Delivery
- Common Mistakes and Risk Control
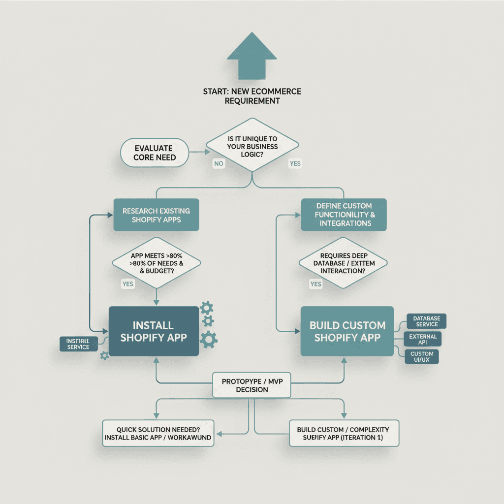
Context and Decision Criteria
In real projects, "When to Build a Shopify App Instead of Installing One" is a decision about whether logic should live inside native Shopify primitives or in an app layer. The problem usually appears in stores with growing app stack, unclear ownership, and increasing checkout fragility. Every app adds operational and performance overhead. If this decision is made from intuition instead of criteria, teams may ship quickly but then lose control as the process scales. The practical way to avoid this is to define the business outcome first, then evaluate every option against that outcome rather than against tooling preferences.
I start with process mapping: where requests come from, who owns each handoff, where quality drops, and where rework accumulates. Build custom logic when unique business rules create recurring friction. This exposes the gap between "what the team thinks is happening" and "what operators are actually doing every day." Most implementation waste lives in that gap, because teams optimize a model that is partially fictional.
The core criteria are repeatability, ownership clarity, and failure isolation under normal weekly volume. Use native-first architecture as the default and add apps selectively. If one person leaving breaks delivery quality, if change requests trigger unpredictable regressions, or if incident resolution requires cross-team guesswork, the architecture is not stable. A stable architecture does not need heroics to stay operational.
A useful decision model also includes cost of reversal. Many teams ask only "how fast can we implement this," but a better question is "how costly is it to change this in 30, 90, and 180 days." Options that are fast now but expensive to reverse usually become long-term drag. In practice, this is where high-quality execution diverges from short-lived implementation wins.
Architecture and Operating Model
For this topic, the framework I use is Necessity -> Native Fit -> Maintenance Load -> Failure Impact. It prevents solution jumping and keeps implementation tied to measurable outcomes. A durable operating model separates input normalization, decision logic, execution actions, review checkpoints, and output channels. When these layers are clear, teams can improve one layer without destabilizing all others.
A common architectural mistake is collapsing everything into one convenience tool. It looks efficient in week one and expensive in month three. Hidden coupling accumulates silently: one change affects multiple workflows, ownership becomes ambiguous, and debugging starts to depend on tribal knowledge. The operational signal gets noisy, and teams respond by adding more tooling instead of fixing structure.
In implementation work, I prefer native-first logic where possible, scoped extension where necessary, and explicit ownership everywhere. This pattern is boring by design, and that is exactly why it works. Boring systems are easier to operate, easier to train new contributors on, and easier to evolve without incident spikes.
Another architecture rule that consistently pays off is sequencing: build one stable route first, instrument it, then scale scope. Teams that try to launch multi-lane architecture too early usually create broad but fragile systems. Teams that stabilize one lane create reliable leverage and can expand with less coordination debt.

Implementation Workflow in Real Delivery
Execution starts with constraints, not feature lists. I define non-negotiables first: performance boundaries, data integrity rules, rollback conditions, and QA gates. Then I define a minimal release path with named owners. This prevents the classic planning failure where everyone contributes ideas but no one owns outcomes.
Milestone sequencing should be explicit: baseline setup, controlled release, instrumentation, stabilization, and then scale-up. The baseline must include tracking and exception routing from day one. If observability is postponed, teams lose diagnostic clarity and start making subjective decisions under pressure.
Implementation quality also depends on adoption design. A technically correct system still fails if operators cannot run it without anxiety. I include SOP-level notes, escalation rules, and clear state definitions for each critical step. The goal is not to create a "smart" workflow. The goal is to create a workflow the team can run consistently.
In post-launch windows, the highest-value work is usually not net-new features. It is signal cleanup, handoff optimization, and exception reduction. Teams that reserve time for this become faster in month two. Teams that skip it often stay in release-repair cycles that look like progress but consume strategic capacity.
Common Mistakes and Risk Control
Failure mode one is architecture driven by preference rather than operational constraint. This often looks efficient in planning and expensive in production. For this topic, the highest-risk path is installing another app for a process that should be solved with theme/functions and clear operating rules. A reliable correction is to tie each component to one measurable outcome and remove anything that cannot justify itself with operating data.
Failure mode two is weak ownership. Shared responsibility sounds collaborative, but in execution it often creates unresolved incidents and delayed decisions. Every critical step should have both a technical owner and an operational owner. This reduces escalation ambiguity and shortens recovery time when failures appear.
Failure mode three is treating first release as final architecture. Early versions should be intentionally constrained and instrumented for learning. If the system cannot absorb a new requirement without major rewrite, it was optimized for launch optics, not long-term execution.
Risk control is practical, not abstract: explicit release criteria, rollback playbooks, weekly exception review, and decision logs for architecture changes. These mechanisms look small, but they prevent drift and reduce the chance of expensive rebuild cycles.
- Do not optimize visual polish before operator clarity.
- Do not scale volume before QA and review gates are stable.
- Do not add integrations unless they remove measurable friction.
- Do not ship new paths without rollback and ownership rules.
Real examples
Example 1: Discount complexity moved from 3 overlapping apps into one controlled Functions rule set.
Example 2: Personalization request was solved with native theme state and cart properties, not a new monthly app.
Example 3: A merchant kept one app intentionally because the business needed non-native recurring workflow orchestration.

Comparison Framework
| Option | When to use | Pros | Risks |
|---|---|---|---|
| Native Shopify | Deterministic storefront rules | Lower dependency and better control | Needs strong implementation |
| Third-party app | Specific capability gap | Fast time-to-value | Stack bloat and vendor lock-in |
| Custom app | Unique business logic at scale | Exact fit for operations | Ownership and maintenance burden |

Conclusion
The real decision in When to Build a Shopify App Instead of Installing One is not choosing the most popular tool. The real decision is whether your process is clear enough, stable enough, and owned enough to justify additional implementation complexity.
In practical delivery, teams win when they keep architecture constrained, define ownership clearly, and release in measurable stages. That approach protects quality while still allowing fast iteration.
Build one reliable path, instrument it, and scale from evidence. That is how systems stay usable under growth instead of collapsing into maintenance debt.
Advanced implementation notes
Implementation detail that matters in practice: define decision ownership before touching stack configuration. When ownership is implicit, teams often resolve incidents socially instead of structurally, which makes every release riskier than it needs to be.
For "When to Build a Shopify App Instead of Installing One", I usually map critical states first and only then choose tooling. This prevents architecture from being shaped by convenience features. A state-driven model gives better observability and makes handoffs auditable.
Quality control should be treated as part of delivery design, not as post-release cleanup. I recommend explicit acceptance gates for input quality, transition validity, and output integrity, with clear rollback behavior for each gate.
In real projects, the hardest part is not writing the implementation once. The hard part is maintaining clarity as scope expands. That is why naming conventions, role boundaries, and release notes are operational tools, not documentation rituals.
A useful weekly review model is simple: incidents by class, exceptions by owner, cycle time by stage, and top friction points by frequency. This provides enough signal to improve workflow quality without creating reporting overhead.
Another practical rule: avoid adding parallel paths before one core path is stable. Parallel paths increase coordination cost and hide root causes. Stable core path first, expansion second, specialization third is a safer sequence in most teams.
The long-term advantage comes from controllable iteration speed. Teams that instrument and simplify can ship often without chaos. Teams that rely on ad-hoc fixes may look fast temporarily, but they usually accumulate hidden maintenance debt that slows strategic work.
In high-change environments, I also recommend introducing explicit "change windows" for architecture-affecting updates. This prevents constant background drift and creates predictable moments for QA focus. Teams that do this usually detect risk earlier and recover faster when issues appear.
A practical operator enablement tactic is to pair each critical workflow step with one short decision rule: what to do, when to escalate, and what success looks like. Small decision rules reduce ambiguity and improve execution consistency across different team members.
If the workflow includes AI-generated outputs, treat confidence calibration as a first-class process. Define acceptable output bands, assign review ownership, and track override frequency. Without this, output quality looks acceptable in demos and degrades silently under production load.
Finally, keep the architecture review loop alive after launch. Quarterly simplification passes, dependency cleanup, and stale-path removal protect the system from silent complexity growth. A good system should become easier to run over time, not harder.
One more pattern from real delivery: teams move faster when they maintain a small decision backlog separate from the feature backlog. Decision backlog items capture unresolved architecture choices, ownership conflicts, and process ambiguities. Closing these items early removes downstream rework and raises implementation quality.
When leadership asks for speed, the right answer is not always more engineering throughput. Often the better answer is stronger process clarity: fewer unclear handoffs, clearer release gates, and tighter definitions of done. This turns effort into outcomes and protects the team from perpetual reactive work.
If you apply this model consistently, each release becomes easier to reason about because decisions are traceable, ownership is visible, and exceptions are categorized instead of improvised. That is the practical signal that architecture quality is improving, not just implementation volume.
A useful calibration exercise is to run a pre-release simulation using last month’s real edge cases. If the workflow fails under known pressure points, the architecture still needs tightening before scale. This approach catches fragility early and prevents post-launch firefighting from consuming strategic delivery time.
Teams also benefit from setting a maximum complexity budget per release. If a change introduces too many new dependencies, handoffs, or parallel execution paths, it should be split. Smaller complexity increments keep ownership clear and make incident diagnosis dramatically faster in production conditions.
In practice, one of the highest-value habits is writing short post-release decision notes: what was expected, what happened, and what changed in the model. Over time, this creates a reliable institutional memory that helps new contributors make better decisions without repeating old mistakes.
For cross-functional teams, architecture quality improves when product, ops, and engineering review the same workflow map instead of isolated artifacts. Shared operational language reduces contradictory assumptions and makes prioritization more objective, especially when deadlines are tight and trade-offs are unavoidable.
Another implementation pattern that consistently works is “default-safe behavior.” Define what the system should do when confidence is low, data is missing, or ownership is unclear. Defaults should preserve integrity and route to review, not attempt risky autonomous behavior that creates expensive downstream recovery work.
As delivery matures, governance should become lighter but smarter. Replace broad control rituals with targeted checkpoints around high-impact transitions. This preserves speed while protecting critical paths, and it helps teams avoid the false trade-off between execution velocity and quality assurance discipline.
If a workflow cannot be explained in one page to a new operator, it is likely over-engineered for current stage. Clarity is a scaling strategy: simpler operating models onboard faster, break less often, and adapt to change with lower coordination cost.
Finally, evaluate architecture by operational resilience, not by architectural novelty. The best systems are the ones teams can run confidently on ordinary days and stressful days alike. Reliability under real load is the strongest proof that implementation decisions were correct.
Internal links
If this is a Shopify-heavy decision, start with Shopify Development. For automation-heavy operating models, align first with AI Automation. When scope involves internal platforms or MVP architecture, use Product Development.
If you want to see a live product implementation layer, review My UGC Studio as a practical product reference.
If sequencing and trade-offs are still unclear, run a scoped advisory step via Paid Advisory and then move into implementation. For execution benchmarks, review a related case study before locking your roadmap.
For deeper context, continue with Custom Shopify Theme vs Prebuilt Theme, How to reduce Shopify app dependency without breaking the store. These pieces expand the decision model from adjacent implementation angles.
- Primary service page
- Related execution page
- Related case study
- Related product page
- More practical articles

Author
Written by YAS
Full-stack Shopify developer, AI systems builder, and startup operator.
I build Shopify systems, automation workflows, and digital products for founders and businesses.
Need this implemented, not just explained?
If your business needs Shopify development, automation workflows, or a product system built properly, start here.